Soluções em Eletrônica

Serviços Profissionais em Eletrônica

Nossos Serviços

Oferecemos soluções modernas e otimizadas em eletrônica e tecnologia de PCB para você.

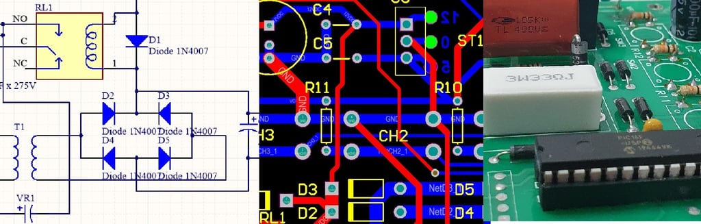
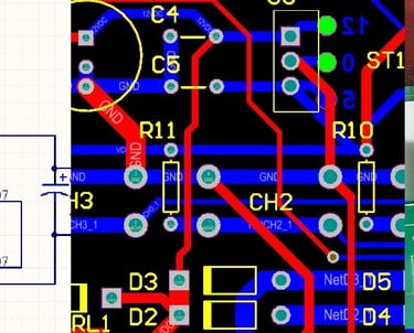
converter pth em smd
converter pth em smd
Serviços em Placa de Circuito Impresso PCB

Design profissional de placas novas ou cópia de circuito impresso com as melhores práticas do mercado. Conversão da Tecnologia de PCB PTH/THT para SMD/SMT sempre visando melhorias do seu produto.

Assessoria em Eletrônica

Projeto e desenvolvimento de circuitos eletrônicos personalizados de acordo com a sua necessidade. Oferecemos consultoria especializada em eletrônica para otimizar seus projetos e produtos.

Manutenção de Equipamentos

Reparo de produtos e análise para melhorias. Desenvolvimento de software para microcontroladores de acordo com a necessidade de cada cliente.

placa shampoozeira automotiva
placa shampoozeira automotiva

Problemas na sua shampoozeira ? A gente resolve !

Especialista em placas eletrônicas para shampoozeiras automotivas, realizamos

vendas, reparo, manutenção e programação

Corrigimos falhas de acionamento, sensores, temporização e demais problemas

Trabalhamos com várias marcas

Serviços com garantia

📦 Atendimento rápido e eficiente
💡 Soluções profissionais com qualidade

👉 Solicite um diagnóstico sem compromisso via WhatsApp !

Sobre a MaisCircuito

A MaisCircuito é uma empresa especializada em desenvolvimento de soluções eletrônicas, focada em oferecer serviços de alta qualidade para empresas e profissionais que necessitam de assessoria em eletrônica. Empresa constituída por profissional com grande experiência no mercado, adquirida com atuação de vários anos em grandes empresas do ramo, como desenvolvimento de circuitos eletrônicos, layout, cópia, conversão de PCB de PTH para SMD, reparo e manutenção de produtos eletrônicos e programação de microcontroladores. Estando sempre atualizado com as últimas tecnologias e tendências do setor eletrônico. Com o compromisso de atender de forma cordial e prestativa, as necessidades dos clientes, oferecendo sempre sugestões que possam agregar valores e reduzir custos visando melhorar a qualidade do produto final.

Assessoria em projeto de eletrônica e fabricação de PCB
Assessoria em projeto de eletrônica e fabricação de PCB

Pronto para levar seu projeto adiante? Fale com a gente HOJE !

Entre em contato para mais informações e faremos um Orçamento sem compromisso.

Nosso e-mail